Centralized AI Handling
LoyJoy allows you to use one central AI agent that handles the generative AI for several or all your agents in LoyJoy. This means you can manage and update the agent in one place, and all the connected agents will use the AI configuration from the central AI agent.
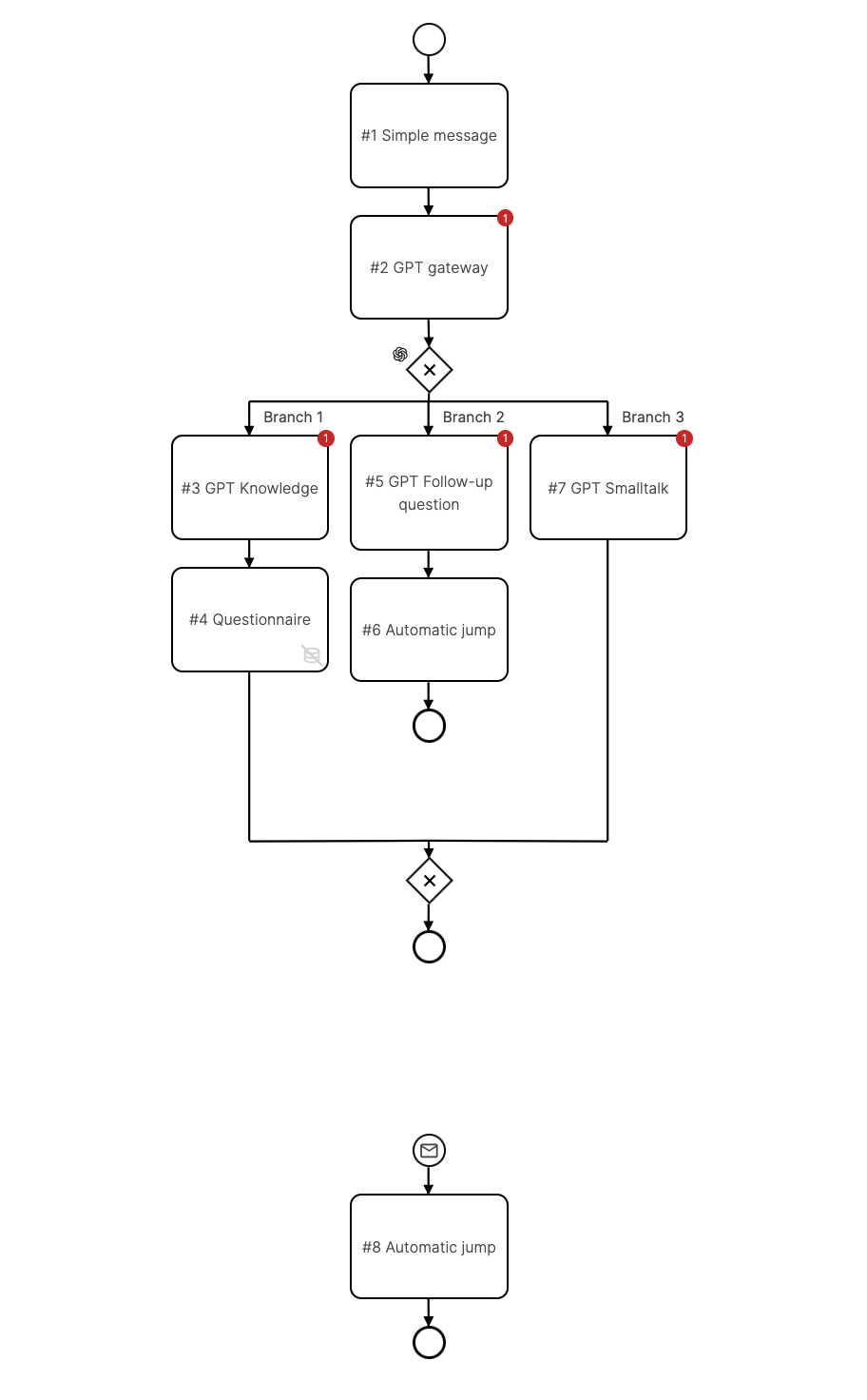
1. Create a Central AI Agent
The central AI agent has to be configured differently than a regular agent: First,
simply add the AI modules such as AI Gateway, AI Knowledge, and AI Smalltalk
to the start of the agent, not after the Message start event. Otherwise, you
can use the modules as you would in a regular agent.
Additionally, you should add a Message start event after the AI modules, that
only contains an Automatic jump to the start of the agent. Please note: you
cannot jump to a AI Gateway. Instead you can add an empty Simple message module
to the start that can be jumped to.

2. Configure Other Agents to use the Central AI Agent
In all agents that should use the central agent settings, add a Message start module as usual, but instead of adding the AI modules, you add a Return jump module that jumps to the central AI agent. This way, the agent will use the configuration from the central AI agent and return to the original agent after processing the message.
